智能電地暖供暖溫控器WK8708/8709管理后臺設置
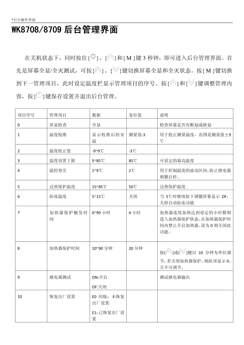
在關機狀態下,同時按住小太陽、上鍵和M鍵3秒鐘,即可進入后臺管理界面。首先是屏幕全顯/全滅測試,可按上鍵、下鍵切換屏幕全顯和全滅狀態。按M鍵切換到下一管理項目,此時設定溫度欄顯示管理項目的序號。按上鍵和下鍵調整管理內容,按開關鍵保存設置并退出后臺管理。
|
項目序號 |
管理項目 |
數據 |
復位值 |
說明 |
|
0 |
屏顯檢查 |
全顯 |
|
檢查屏幕是否有斷劃或缺劃 |
|
1 |
溫度校準 |
顯示校準后的
室溫 |
測量值-3 |
用于校正測量溫度,范圍是測量值±9℃ |
|
2 |
溫度校正值 |
-9-9℃ |
-3℃ |
|
|
3 |
溫度設置上限 |
5-85℃ |
85℃ |
可設定的最高溫度 |
|
4 |
溫控容差 |
1-9℃ |
2℃ |
用于控制溫度的波動區間,防止繼電器頻繁啟停 |
|
5 |
過熱保護溫度 |
15-85℃ |
50℃ |
過熱保護溫度 |
|
6 |
防凍溫度 |
5-15℃ |
關閉 |
當5℃時繼續按下調鍵屏幕顯示OF,關掉自動防凍
功能 |
|
7 |
過熱器保護觸發時間 |
0-99小時 |
4小時 |
加熱器連續加熱達到設定的小時數則進入加熱器
保護狀態,在加熱器保護時間內禁止開啟加熱器
,設置0則關閉此功能 |
|
8 |
加熱器保護時間 |
10-90分鐘 |
20分鐘 |
按上鍵或下鍵以10分鐘為單位調節 |
|
9 |
繼電器測試 |
ON:開啟
OF:關閉 |
|
測試繼電器輸出 |

智能溫控器通過兩個主要方面來控制電地暖的溫度,一是通過內置溫度探頭來測量室內空氣溫度,來控制電地暖供暖的開啟和停止,二是通過外置探頭埋在地板下面的電熱膜下面,控制電熱膜地暖的溫度不超過設定保護溫度,雙溫雙控來調節電地暖供暖的溫度;電地暖智能溫控體現在可以編制溫度控制程序,設置很簡單,分為四種工作模式:
1、恒溫模式:就是設定好溫度后,電地暖供暖系統一直執行恒溫加熱,維持室內供暖在設定溫度正負一度或者兩度以內;
2、日計劃模式:用戶將一天的時間分段(最多為12個時間段),每個時間段可以分別設定溫度,溫控器始終按照這一天的設置工作。
3、周計劃模式:用戶將一周分為7天,每天時間分段(最多為12個時間段),每個時間段可以分別設定溫度,溫控器始終按照這一周的工作方式工作;比如周一到周五執行一個溫度計劃,周六周日執行另外一個溫度計劃;
4、防凍模式:低溫運行模式,當用戶外出休假時,可調整至防凍模式。防凍模式只允許使用,不允許調整(如需調整請于經銷商聯系),防凍模式出廠時默認設定溫度為5℃

通過以上四種方式,用戶可以根據自己的實際情況來設置不同的模式,讓溫控器自動執行用戶的指令自動調節溫度,來達到取暖的目的同時也可以節約能源;現在溫控器已經可以連接WiFi,通過手機上安裝的APP來遠程聯網控制家里電地暖供暖系統的運行和調溫,可以將每個房間的溫控器編寫相應的名稱,來區分不同的房間,分別對不同的房間溫度進行調整和地暖開關,智能電地暖供暖即主要體現在溫控器智能方面和溫控器APP智能控制軟件和程序上;